Accessibility Tools
เลขที่ ๔๒๒/๑ หมู่ที่ ๑ ตำบลแม่พริก อำเภอแม่พริก จังหวัดลำปาง ๕๒๑๘๐โทรศัพท์หมายเลข ๐๘๑-๙๕๑๐๙๓๔, ๐๕๔-๒๙๙๖๘๒ โทรสารหมายเลข ๐๕๔-๒๙๙๔๕๒ Email : maepriksao.2566@hotmail.com
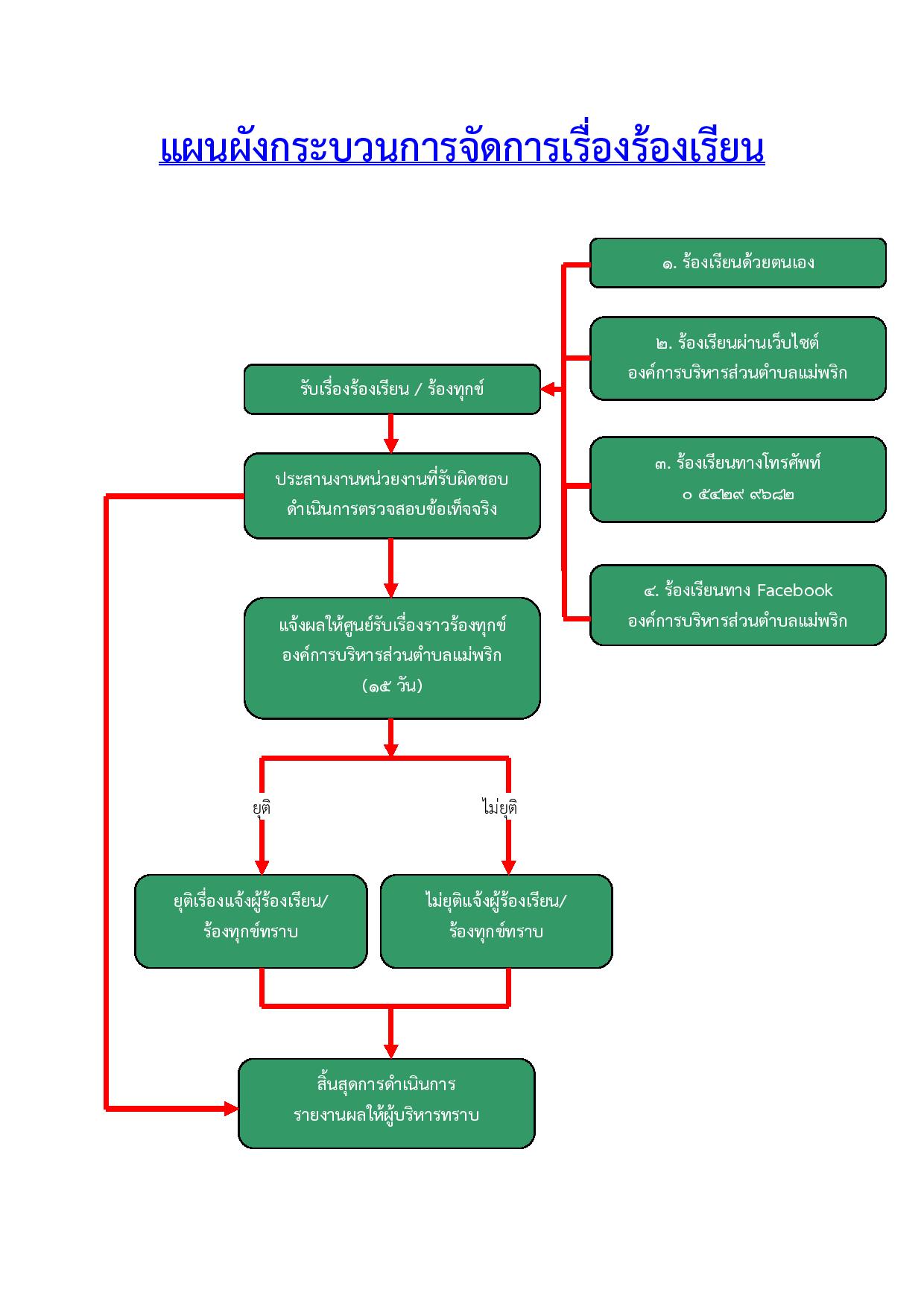
แผนผังกระบวนการจัดการเรื่องร้องเรียน
ลิขสิทธิ์ © 2562 องค์การบริหารส่วนตำบลแม่พริก จ.ลำปาง. สงวนลิขสิทธิ์.เว็บไซต์นี้เหมาะสำหรับ FireFox Google ChromeDesigned by กาดนัดเมืองเถินดอทคอม
ค้นหา